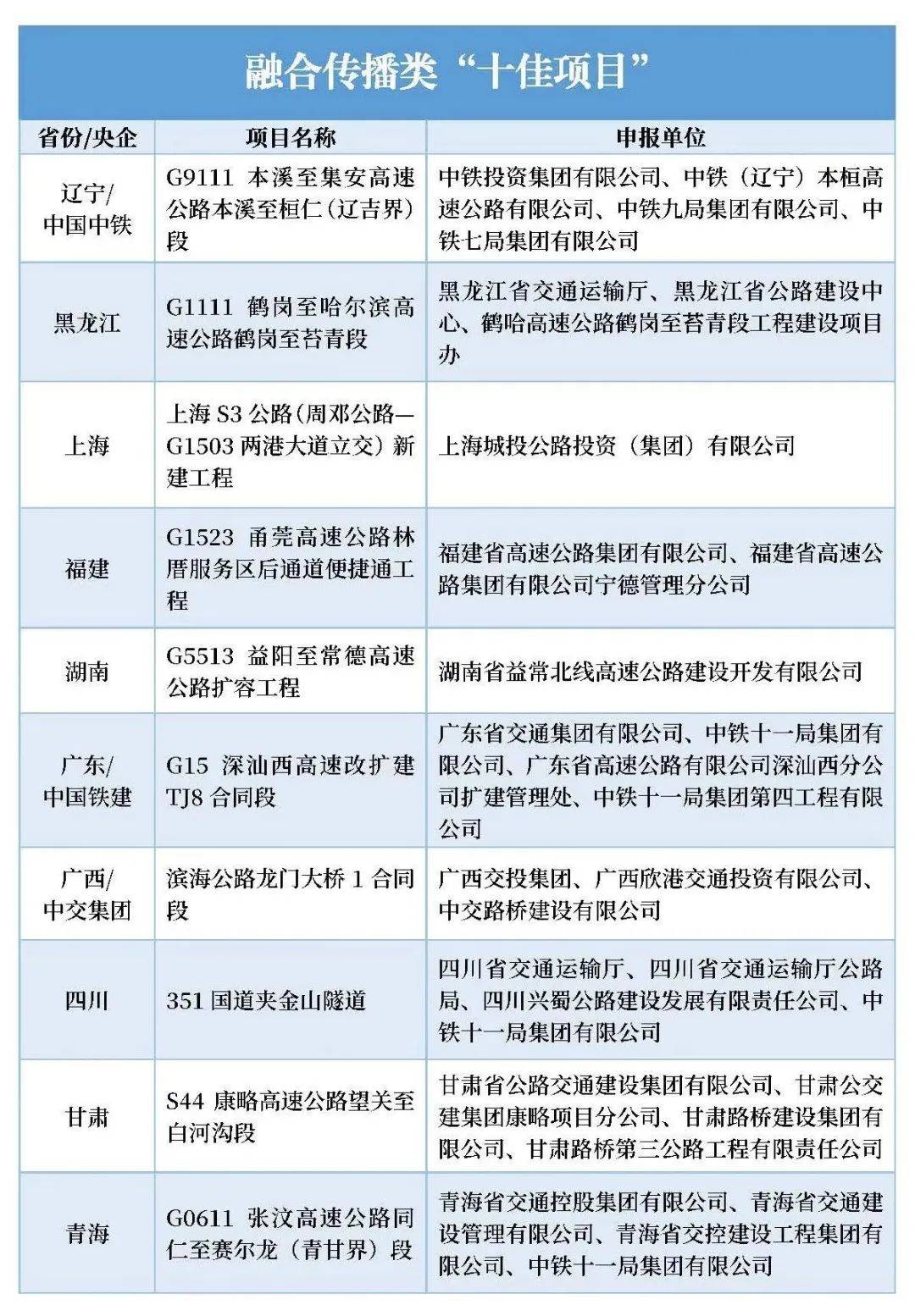
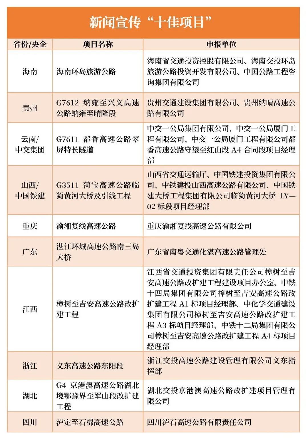
近日,由中国交通报社与中国交通报刊协会主办的2023年公路重大工程新闻宣传“十佳项目”推选展示活动完成终评并进行公示。
其中,由集团交科院西南分院承担“平安百年品质工程”技术咨询的“重庆渝湘复线高速公路、云南瑞丽至孟连高速公路、甘肃S44康略高速公路望关至白河沟段”工程项目成功入围。


重庆渝湘复线高速公路
渝湘高速公路复线(巴南至彭水段)项目全长157公里,全线桥隧比74%,概算总投资398亿元,于2021年入选第一批交通运输部"平安百年品质工程"示范创建项目。项目具有“技术难度大、施工难度大、管理难度大”等显著特点,是重庆高速公路建设史上综合建设难度最大的项目。
为攻克复杂地形地质条件下特大双跨钢管混凝土拱桥、高瓦斯岩溶大断面隧道等工程建设技术难题,由项目公司牵头,以总包单位、设计单位及科研团队为实施主体,产学研相结合,依托项目桥梁、隧道、路基、边坡、路面等工程,在工程施工技术、监控量测及预警技术、信息化数字化建设、新能源新材料开发等方面部署实施一批重点科技攻关,实现工程建设质量、安全、进度可控,有效提升建设水平和品质,推动渝湘复线项目“平安、绿色、智慧、品质”建设。对推进交旅融合发展和脱贫攻坚、促进沿线区域经济社会持续快速增长,助力成渝地区双城经济圈建设和重庆打造西部国际综合交通枢纽等具有重要意义。
云南瑞丽至孟连高速公路
云南在建里程最长的瑞丽至孟连高速公路项目(以下简称“瑞孟高速”)路线全长512.567公里,是云南省高速公路网和沿边经济带建设的重要组成部分,起到连接边境地区的重要作用。同时,项目建设积极响应国家“一带一路”战略、促进西部大开发、适应构建综合交通运输体系等发展要求。
作为交通运输部首批“平安百年品质工程”示范创建项目,集团项目组在顶层策划咨询时,充分考虑到工程建设影响力大,社会关注度高、工程规模大、环境条件复杂、工程地形地质复杂、环境敏感脆弱等难点,重点以隧道施工精细化、山岭区桥隧工程建设专业化、统筹资源节约与绿美公路为突破口,打造以“人民满意的安全样板工程、现代化山岭区桥隧工程建设精细化质量管理提升、低碳建造绿色协调美丽公路”为主攻方向,树立多民族聚居区边境大通道高质量建设新典范,全力支撑“交通强国”试点建设。
甘肃S44康略高速公路望关至白河沟段
S44康县至略阳高速公路望关至白河沟段(以下简称“康略高速”),路线长41.831公里,连接线长10.5公里。本项目是落实“交通强国”战略和补充完善甘肃省省级高速路网的重要举措,也是陇南市向东开放的省际出口公路,是进入康县阳坝、花桥、何家庄、朱家沟等4A级景区的旅游公路。项目建成后,形成陇南—康县1小时通勤、陇南—汉中3小时覆盖,形成区域发达的快速网,使公路沿线人民享有美好交通服务,提高陇东南地区可持续发展具有十分重要的战略意义。
康略高速作为全国首批部级平安百年品质工程示范创建项目,项目地处陇南西秦岭山区,地形地貌复杂、桥隧比高,尤其项目区域土地资源稀缺,地质构造复杂,布线空间极度狭窄,路基填筑借土难,复杂的地形地貌制约了项目线位和工程方案的选择。针对项目施工和公众出行安全风险高、施工组织管理难度大及有效工期紧张特点,项目组依据品质工程“标准化、信息化、绿色化”三大核心,匠心打造以“甘肃省长寿命路面工程建设示范项目、复杂地质条件下公路建设全生命周期安全管理示范项目、西部绿色公路建设示范项目、智慧公路建设示范项目”为主题的四个示范应用,展现“精致、智慧、美丽、品质、廉洁”的康略高速,并在实施过程中因地制宜,精心谋划,围绕精细化设计、设备设施革新开展多项技术攻关,为国内复杂受限地形条件下的高速公路建设探索出一条具有示范效应的新模式。
【结言】
交科院西南分院始终坚持以市场为导向,牢牢把握行业政策趋势与行业痛点,通过开展公路行业“平安百年品质工程”示范创建与创优咨询服务工作,坚持以提升内在质量与外在品质为原则,致力于解决公路水运工程建设重点领域的突出问题,努力提升工程质量安全管理水平,充分发挥示范引领作用,为公路行业高质量发展贡献388vip太阳集团官网力量。